四川高等教育自学考试服务门户
考生登录
登录
其他账号登录:
热门浏览
内容详情

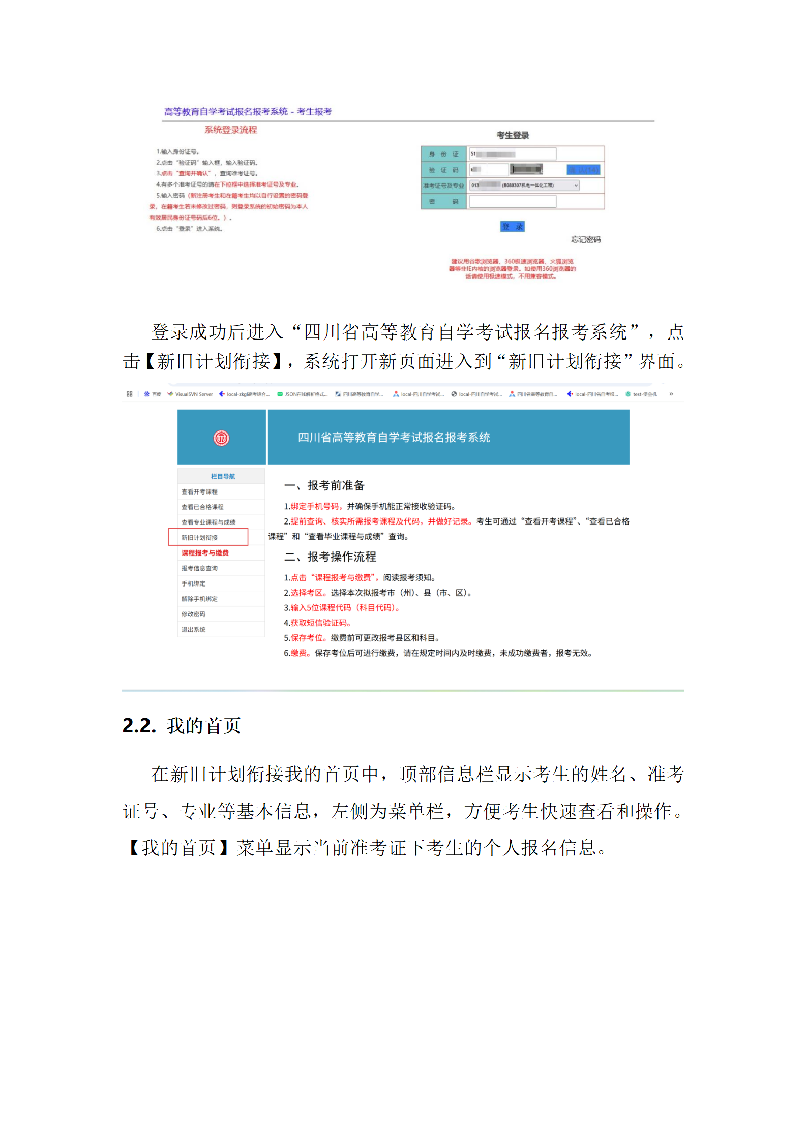
四川省高等教育自学考试新旧计划衔接 考生操作说明

 二维码 39
发表时间:2025-08-31 10:25作者:四川自考来源:四川教育考试院

1.png22.png3.png4.png5.png6.png7.png8.png9.png10.png11.png14.png12.png13.png

主办单位:四川自考网   版权所有:四川自学考试网
蜀ICP备2023006570号-2    网站支持IPV6
邮编:610000                 四川各地区教育考试院自考办
网站简介 | 联系我们 | 广告合作|免责声明
手机站点
关注我们
关注公众号,订阅小程序,了解更多资讯